• Accueil
  • La Direction du Commerce Intérieur
    • Présentation
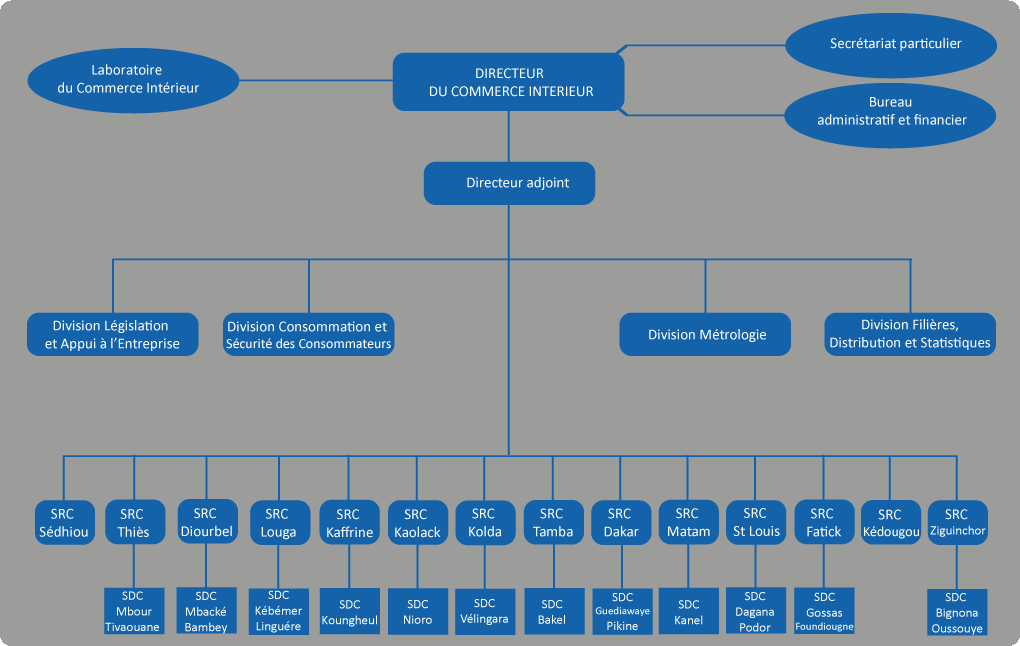
    • Organigramme
    • Missions & activités
  • LES SERVICES AU PUBLIC
  • Venir à la DCI
  • Nous-écrire
Vous êtes ici : Accueil La Direction du Commerce Intérieur Organigramme

Accueil  |   La DCI  |   Les services au public   |  Nous-écrire   |  webmail       

   

    
   

Designed by ASI.